跳到主要內容區
進修推廣中心
Menu
Search
Menu
繁體
英文
Menu
最新消息
教務組
綜合業務組
單位簡介
組織架構
組織成員
服務項目
教務組
綜合業務組
相關規章
教務相關規章
進修推廣中心相關規章
表單下載
教務組
綜合業務組
活動紀實
推廣課程線上報名
綜合業務組相關資訊
學分班課程資訊
年度開班計畫
師資資料庫
訓練場地與設備
課程需求調查
活動影音紀實
推廣教育粉絲專頁
行事曆
網路註冊
Menu
學校首頁
南應大入口
本功能需使用支援JavaScript之瀏覽器才能正常操作
首頁
教務組最新消息
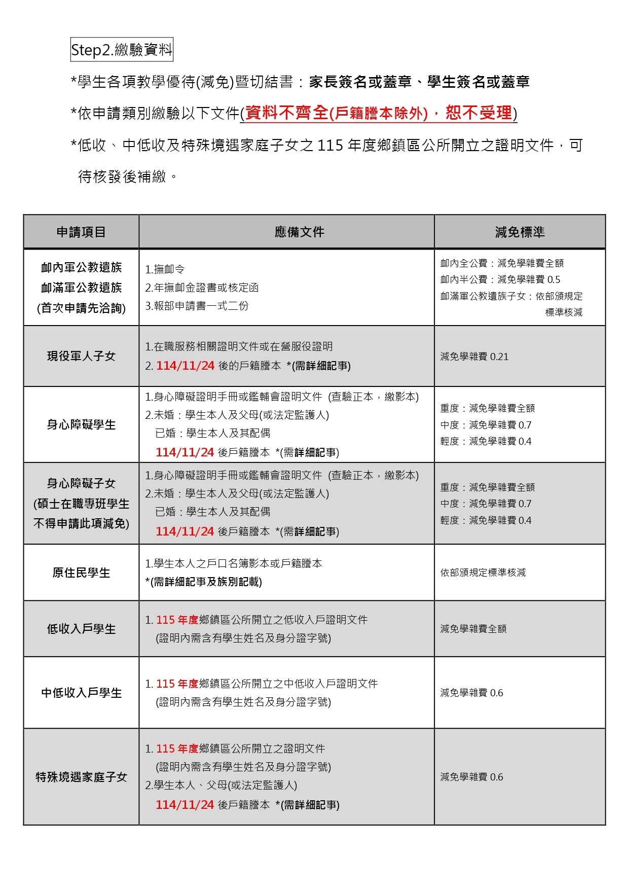
【減免】114.2各類學雜費減免申請公告
瀏覽數:
友善列印
分享
Close (Esc)
Share
Toggle fullscreen
Zoom in/out
Previous (arrow left)
Next (arrow right)